AVIC Home
Website Group
Hilite
FACC
Nexteer
Cirrus Design Corporation
continental motors
KHD Humboldt Wedag International AG
中文
|
EN
|
ESP
|
PT
|
RU
Accueil
L’Entreprise
Présentation
Groupe dirigeant
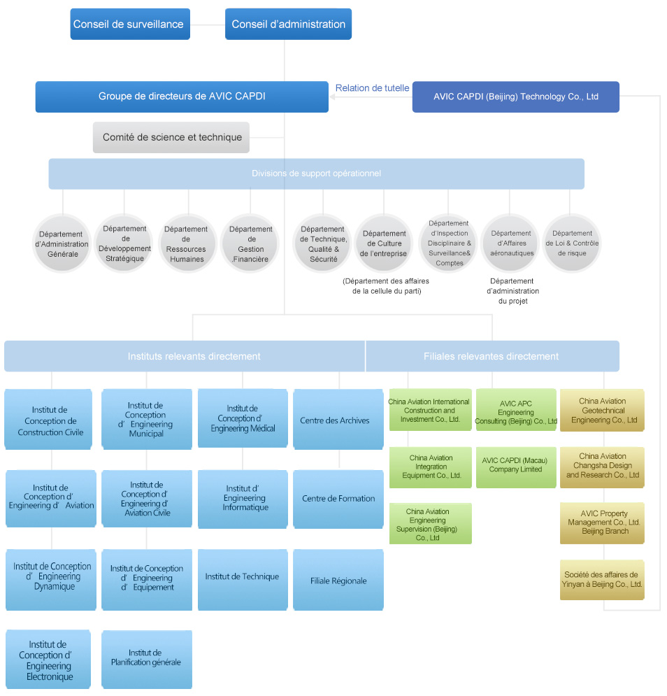
Organigramme
Responsabilité Sociale
Promotion de marque
Qualifications
Prix
Nos implantations
Média
Actus
Vidéo
Photo
Références
Services
Projets
Talents
Conception des talents
Information d’embauche
L’Entreprise
Présentation
Groupe dirigeant
Organigramme
Responsabilité Sociale
Promotion de marque
Qualifications
Prix
Nos implantations
Organigramme
map